La connaissance de la puissance photovoltaïque disponible, nous permet d’optimiser notre consommation, par exemple , en utilisant une plaque de cuisson à induction, à la place d’un foyer à gaz.
L’affichage de l’historique, nous permet également de vérifier le bon fonctionnement des divers appareillages électriques.
Un petit équipement, à base d’arduino, donc très bon marché, nous permet d’avoir ces informations.
Ces informations nous sont transmises sur un mini écran OLED, très économe en énergie.

Ecran OLED SH 1106 128×64 pixels
Indication de la puissance disponible en Watts
Historique de cette puissance sur 1 mn
Actualisation toutes les 2 secondes
Si la puissance consommée est supérieure à la production photovoltaïque, la valeur est négative et la courbe n’est pas affichée si le dépassement est supérieur à 1 kW.

Matériel nécessaire :
– 1 transformateur de courant SCT 013-30A/1V
– 1 Arduino pro-mini (ou autre modèle)
– 1 écran OLED SH 1106
– 1 alimentation 5,0V DC pour l’Arduino
– 1 alimentation 1V AC pour la référence de tension
– divers : condensateurs, résistances, fils de câblage…
( prix de l’ensemble : moins de 20 €)
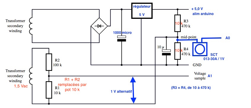
Schéma de l’installation :
Le schéma de base provient de : https://learn.openenergymonitor.org/electricity-monitoring/voltage-sensing/why-cant-i-use-a-single-transformer , où vous pourrez trouver tout complément d’information.
L’écran SH 1106,avec connexion i2c, n’est relié que par 4 fils à l’Arduino,
SH 1106 ———- Arduino
GND <——–> GND
VDD <——–> VCC
SCK <——–> A5
SDA <——–> A4
Nota : 1- avantage du SCT 013-30A/1V = il a sa résistance « Burden » incorporée
2- l’utilisation de 2 transformateurs (ou 2 bobinages indépendants) est obligatoire si on veut connaître le sens du courant

Nota : la partie « alimentation 5 V » (en haut à gauche du schéma, régulateur 5 V compris), peut être remplacée par un chargeur de smartphone, vérifier auparavant qu’il ne délivre pas plus de 5 V.
Programme de l’Arduino :
Le code « graphique_puissance_C » est disponible ici : https://forum.arduino.cc/t/graphique-puissance-photovoltaique-disponible/892597
Assurez-vous de disposer des librairies nécessaires (sinon, les télécharger)
EmonLib , Adafruit_GFX , et Adafruit_SH1106
Schéma de branchement :
L’idéal, est de faire passer également le fil de phase qui alimente le routeur, dans le SCT 013 comme représenté.
Distances des équipements :
– La liaison i2c de l’écran ne supporte pas les grandes distances (1m maxi)
– La liaison de la pince ampèremétrique SCT 013 à l’arduino peut être prolongée par un câble blindé sur une grande distance.
Personnellement, j’ai utilisé un câble téléphonique méplat 2P sur 15m (en choisissant un fil au centre pour AO, les 3 autres, reliés à « mid-point » : fonctionnement ok
Second essai, j’ai ajouté 100 m de câble téléphonique noir 2P (pour extérieur), restés en bobine, 1 fil pour A0, les 3 autres reliés ensemble : fonctionnement ok

